Timóteus első könyvének Bibliatanulmányozása Sorról sorra
False teachings
God's grace
Regulations
Demands for worker
Task of worker
Widows
Danger worldly life

1 Timóteus 1 Hamis tanítások
Verses 1-2 Paul an apostle of Christ Jesus. The preamble of this letter begins with the authority of Paul. Although this letter is kindly written to his child in the faith, Paul shows that this writing has Divine authority and not a letter from a father to his child. Paul belongs to the group of apostles:
- Called and sent by Jesus,
- Ear-and-eye witnesses of Jesus,
- Have received a special degree from the Holy Spirit,
- Through the power of the Holy Spirit capable of special miracles and healings,
- A special protection
- Their broadcast is not limited to 1 church, but goes to all nations (including Israel, Greece, Italy, Spain and Asia).
Only this 11 apostles and the place taken by Paul of the traitor apostle Judas may call themselves apostles.
Christ Jesus, Paul has seen Jesus and received his teaching from Christ for three years after the resurrection of Jesus. Christ is the risen Jesus, now in Heaven, seated at the right hand of God. Paul was called and appointed by Christ Jesus on the road to Damascus, commissioned by God the Father. Through prayer Jesus received the names of the 12 apostles from God the Father when He was on earth.
Notice the expression God our Saviour. Not Jesus Christ our Saviour. The salvation and salvation of sin comes from God the Father. It was His plan that His Son should die for man's sin. God the Father is the source, Jesus is the performer of salvation.
Timothy was a son of a believing Jewish woman, but with a Greek father, Acts 16: 1. He was circumcised because of the Jews in Lystra and Iconium, because everyone knew that his father was a Greek. My child points to two things: being obtained (birth) and being dear. This is in contrast to Demas, who abandoned Paul. He had given full attention to Paul's teaching (2 Tim. 4:10).
Grace is the source, the atonement with God, the love of God the Father for the sinner. The love that brings salvation.
Mercy of the good Samaritan who provides care for the robbed man (the fallen man Adam who ate the fruit through the seduction of his wife Eve by satan. Satan robbed man of live). The raided man lay dying on the road. Man awaited death as a punishment for sin. The Good Samaritan picked him up and brought him to the inn, leaving care behind. Jesus gave His life, He went to Heaven, but leaving the Holy Spirit as a care.
Peace comes from the source, no more wrath from God the Father, but reconciliation.
Our Lord, Christ Jesus is the Lord of the life of Paul and Timothy. Through this recognition, they submit to the Will of Christ Jesus and God the Father. Not their will, but a life under the control of the Holy Spirit. A life of persecution (by Jews and Gentiles) and torture, hunger and thirst, shipwreck, etc.
Verse 3 Paul left Timothy behind when he was in Ephesus and started his journey through Macedonia. Leaving Timothy behind was and aims to build up the church. But also to prevent false teachings and interpretations. With this letter Paul commands that Timothy stays in Ephesus and refutes false teaching.
The order extends to some, Paul is discreet and does not mention names, to abstain from Sermoning a false teaching. These some are probably the followers of Hymeneus and Alexander, verse 20.
Verse 4 False teachers who deal with fables and genealogies. Clearly a reference to Jewish teachers. A commentary on Genesis by the rabbis in the Talmud (Haagadah), with addition of rabbinic rules of life. Possibly Paul also had the Book of Jubilee in mind. This covers the entire period from creation to the entry into Canaan. The entire writing is based on the number 7. The week has 7 days. The month has 4 x 7 days. A year has 52 x 7 = 364 days. The year-week has 7 years and the Jubilee year has 7 x 7 = 49 years.
The rabbis end in hair splitting discussion that continues indefinitely. Thereby replacing the law of God with human tradition.
In our time, the same thing happens in different forms. Instead of Bible study based on scripture comparison and examination of Hebrew and Greek words, one proceeds to explain Joseph to Potiphar's wife, Samson and God's guidance to Delilah, Jesus' stay in Sheol (hell) and his Sermoning to the dead , all religions believe in the same God. People begin to mix history with fantasy. Blended with own interpretations and imagination to bring God's Word "closer to man and make him understand".
All this distracts man from the Truth, gives difficulties and leads to discussions, and leads to astray.
Verse 5 In accordance with 1 Corinthians 13 love is the highest and must come from a pure heart, unfinished and with a good conscience. This love wins unbelievers for Jesus. Paul urges Timothy to teach this in the church at Ephesus. The pure gospel must be taught without the frills of fables, research of genealogies, and error. Out of love, Jesus gave His life to die on the Cross of Golgotha for the sins of man. When a sinner is won for Jesus, first of all the sinful heart must be cleansed of all past sins and freed from satan (think of abortion, fornication, drug use, addiction, occultism, etc.) and free of all worldly desires and placed under the control of the Holy Spirit.
1 Peter 4:3 and 15 Let the time that is past suffice for doing what the Gentiles like to do, living in licentiousness, passions, drunkenness, revels, carousing, and lawless idolatry. But let none of you suffer as a murderer, or a thief, or a wrongdoer, or a mischief-maker.
1 Peter 2 15 For it is God's will that by doing right you should put to silence the ignorance of foolish men. 16 Live as free men, yet without using your freedom as a pretext for evil; but live as servants of God. 5 And like living stones be yourselves built into a spiritual house, to be a holy priesthood, to offer spiritual sacrifices acceptable to God through Jesus Christ. 9 But you are a chosen race, a royal priesthood, a holy nation, God's own people, that you may declare the wonderful deeds of him who called you out of darkness into his marvelous light.
Verse 6 Some point back to verse 3. Their heart is not focused on Jesus but on vain talk of fables and myth. Their way of life is not aimed at being a sinner, salvation by Jesus and living to the glory and grace of God. It is a continued life in the world, completely focused on the worldly with their false teachings and human explanations.
Verse 7 They fall back on the law of Moses (the 10 commandments and the Torah, the first five Bible books). A law that no man could and can complete and bring under the judgment of God. They wish to explain the law like the Pharisees and exegetes. Fall back on hair splitting. The law of Moses only serves to realize that man is a sinner and brings no salvation, only judgment by God. They speak with certainty, without even realizing what the meaning is.
Verse 8 The law is good, because if everyone in the world were to keep the law of Moses PERFECT, the world would look completely different. In the first place a worship of God. No theft, no murder (no abortion, no euthanasia), no adultery, without lusting what belongs to the neighbour (no jealousy). Respect for the parents (obedience by the children).
Verses 9-10 A righteous person obeys the law, does what the law of Moses prescribes without additional interpretation. The law is for wicked people who do not want to obey God's commandments. Paul gives a more detailed list of, among others, those who consciously choose against God from their hearts.
Fornicators: those who go to bed with whores, but including those who are married and go to bed with someone other than their own partner, including sex before marriage.
Sodomites: male prostitutes who sold themselves at the pagan temples to have sexual intercourse with the male gender.
Kidnapers: the meaning is uncertain. It relates to slavery. The traders in men, women and children. It also refers to selling your soul to satan, satanism and occultism, but also to wanting to know the future (reading cards, horoscopes). Including tattoo: apply marks in the skin and thereby reject God's created in God's image and are not satisfied with your own body.
Verse 11 Blessed God consists of three elements: Absolutely perfect, Absolute knowledge, Perfect self-sufficient.
With which I (Paul) have been entrusted by the three-year teaching by Jesus Himself (Galatians 1:12 and 18).
1 Timóteus 1:12-20 Pál kegyelme Istentől
Verse 12 Paul brings thanks to God because despite the heavy persecution of the church and the killing of the first Christians, He has called Paul out of the darkness and appointed him as a Sermoner of the gospel of Christ Jesus. Give thanks for three things that have been given to him: Jesus has given him strength, deemed him faithful, and made him a ministry. That is pure grace and forgiveness.
Verse 13 An astonishing fact, a gigantic sinner: a blasphemer, persecutor and murderer, who receives grace from God and is proclaimed the Sermoner of the gospel by Christ Jesus himself. What a grace! Paul was a great man, persecuting the Christian congregation with extreme fury, and with that Jesus renouncing the Christian faith on them, if not then he killed these believers. He had fully agreed with Stephen's stoning. Nevertheless, it was not considered a sin against the Holy Spirit. The conscious lying of Ananias and Sapphira. It was Paul's ignorance. In all sincerity of Paul, he thought that Jesus Christ was a lie, and as a Pharisee it was a blasphemy on which the death penalty stood. Only when Jesus Christ appeared on the road to Damascus did he have no choice but to acknowledge that Jesus was truly resurrected and was God's Son.
Verse 14 Passed from a giant sinner to an abundant grace that happened with Paul. Not only from a sinner who has come to faith, but abundantly because he is appointed as a Sermoner of the gospel. With the special task of proclaiming the Gentiles. Paul is abundantly gifted by the many gifts of the Holy Spirit: evangelist, teacher, prophecy, speaking in tongues, in short with all the gifts of the Holy Spirit.
Verse 15 It is a true word, it is the testimony and experience of the 12 apostles, the more than 500 witnesses who saw Jesus alive after His death and the testimony of Paul who saw Jesus on the road to Damascus.
It is worthy of all acceptance, it is a true word that Jesus died for the sin of man and for all who believe receive forgiveness of sin and eternal life.
Under which I take a first place. Jesus came to the earth to die or the sin of man. People have committed serious sins, but Paul considers himself the greatest sinner of all people. He killed the many Christians (not just an ordinary person, but a person who belonged to Jesus Christ) with enormous hatred and aware. Not a few, but many, and his purpose was to add many more, Jesus had not stopped him on the road to Damascus. No man has committed such a great sin as Paul. We know the serial killers, people who have committed abortion (perhaps several of them themselves), but Paul still considers himself larger than they are. He takes first place among these killers.
Verse 16 No matter how great a man's sin is, God's grace is greater. But there must be room with that person for repentance, recognition of guilt. Paul openly acknowledges being the greatest sinner. For a haughty person, who thinks he can redeem himself by living well (who is able to fully keep all the commandments of the 10 Commandments?). And through good works, deceived. No one, but NO ONE can get over sin under the wrath of God the Father. Only by believing in the Salvation through Jesus Christ is forgiveness of sin possible. But then the person must acknowledge his or her guilt and confess that he or she cannot redeem themselves. Because of Paul's huge debt, he takes the forefront of forgiveness. Despite this immense guilt, God has proved him long-suffering and forgiven his sins. To an example of anyone who wishes to believe. No sin is too bad of a person who repents and wishes to believe. The example is Paul.
Verse 17 The king of ages. The existence of God and God's grace is not limited to one century. God already existed before the current creation and will continue to exist after the end of this earth. Continue to exist on the New Earth and in the New Heaven. He is a God without beginning (alpha) and without end (omega), an eternal God without transience.
The only God, there are no other gods. Aphrodite, Apollo, Artemis, Hermis, Zeus, Buddha and other depictions of gods are all inventions and human hands. All have no spirit. The apparent power that emanates from them is through the power of darkness, through satan and demons. They listen to the worship of these idols and fulfill the (evil) wishes of the idol worshipers. This also applies to the worship of images of saints (Blessed by the Pope, the Catholic Church).
Verse 18 This mission: The mission of Christ Jesus to Paul to Sermon the gospel and to teach the values and standards of Christian life. I entrust this assignment to your Timothy. After my death, you will be my substitute, you will have to continue this mission through Jesus. You have to prove yourself to be a true child in Jesus Christ. True to teaching as you have taught.
According to the prophecies that have been spoken, see 1 Tim. 4:14. These prophecies also included the struggle that Timothy had to fight. His struggle against the powers of darkness, but also those of false teachers (false teachings) at Ephesus.
Verse 19 How should this fight be conducted? With faith and good conscience. Timothy is called to perseverance in faith. His conscience is the responsibility that he must give to his Lord Jesus Christ. A Christian must be a good soldier (2 Timothy 2:3) and a skilled sailor not to lead a shipwreck. In storm (the Christian life) the wind was able to make the ship hit the rocks and destroy the ship (shipwreck). The Christian is attacked by unbelievers, demons and satan, hunger and thirst, torture, and false teachings. His or her life is going through the storm. For some, this means that the ship breaks down on the rocks and they lose their faith. Their faith suffers shipwreck, resulting in the loss of eternal life.
Verse 20 The leaders of the shipwreck, the false teachings, Hymeneus and Alexander are mentioned by names. They are law splitters, explain Jewish law without having thorough knowledge and give false explanations. They specialize in myth and family trees.
Paul has surrendered these two people to Satan. Why? So that their slander and false teachings are unlearned!
Many people and interpreters have difficulty with these words from Paul. Let us NOT forget the seriousness of this matter. These false teachers teach false Christianity. A Christianity that leads (un) believers to lose their eternal life. That is a serious and serious matter. Possibly Paul's warnings to them, or the leaders of the Ephesian congregation, did not help and persisted in their own teaching and explanation. That is why Paul gives them over to Satan in the hope that through physical and/or mental torment by Satan they will repent and stop their false teaching. The goal is punishment and repentance before it's too late.
1 Timóteus 2 Szabályok


Verses 1-2 Chapter 1 ended with the admonitions regarding false teachings in the church. Chapter 2 begins the prescriptions of Christian life within the church: a prayer for governments and worthy dressing. It is a compelling (admonishing) order to Timothy how the Christian congregation MUST behave. First with supplications. Not an ordinary prayer on the knees for a few minutes, NO, a begging prayer of tens of minutes with appeal to Bible texts (such as Esther, Daniel and Nehemiah). For prayer topics, see Praying. Praying for:
- ALL PEOPLE, so unbelievers and believers,
- kings, queens and presidents,
- members of the first and second chamber,
- state authorities,
- municipal authorities,
- pastors, elders and deacons,
- evangelists,
- missionaries and their families,
- believers who are persecuted and tortured for their faith,
- the Jewish and Israeli people anywhere in the world and in particular in Israel.
Why? Firstly because that is God's Will and secondly so that we have a quiet life. A politician and member of the congress or senate who repect God´s laws, who fears God
- will not accept laws that lead to persecution of Christians, because they protest against laws that go against God.
- will not accept laws that lead that Christian go into jail when they protest against abortion, euthanasia, and no gay marriage and adoption of gays, and the Covid-19 vaccine.
- - will not accept laws that lead that Christian go into jail when the evangelize on the street
Then Christians can live in all godliness and propagate the Biblical values and norms in all freedom. Governors who have no respect for God will adopt all kinds of laws that go against God's commandments, Satan can rule there freely. There, Satanism and occultism will reign supreme and will go badly economically (God's punishment).
Verse 3 These prayers are good and pleasant and have the consent of God the Father and God the Lord Jesus Christ. These are the prayers that God desires to answer. However, this will have to be accompanied by supplications and en masse in many churches. Satan has his supporters and uses voodoo and macumba to attack Christians and rulers.
Verse 4 Why the intercession of unbelievers? Because God does NOT want anyone to be lost, BUT ALL PEOPLE come to faith in Jesus Christ as Savior from their sins. God wants all people to come to the knowledge that they are sinners, that Satan wants to destroy the world and only serves their purpose. He acknowledged that man cannot save himself and must therefore accept God's grace. Recognizing that Jesus Christ is the ONLY WAY to eternal life in Heaven. Recognizing that only a life under the control of the Holy Spirit is the believer able to resist sin. Through this power a life is possible to the honor and glory of God, which leads to life in Heaven. That is the Truth and not the false teachings and false prophecies of people.
God's LOVE is revealed in Jesus Christ who died for man's sin. God wants every person to acknowledge and accept Love and Grace. That is a VOLUNTARY CHOICE of humans. If a person does NOT want that Love and Grace, then God's wrath for sin remains on that person, and he or she will have to bear his or her punishment for sin, grinding his teeth in the lake of fire, because God is a consuming fire (Hebrews 12:29). It is not that God condemns sin and because of God's Love there is no hell and no lake of fire. A thief who steals, a murderer who kills, people think that it is logical that that person gets a punishment. God is a just judge, he is holy, and there is punishment on every sin. Love can NOT undo that. Every loving father or mother will punish his disobedient child.
Verse 5 There is only one God in the Universe. Not a god for that nation and another god for another nation. One god for free people and another god for slaves. Not a god for Israel and another god for Greeks or Christians. There is only one God who is angry about sin and rejecting His commandments (and the man who only wants the bad with his fellow man, who indulges in the world of riches and submits to satan and demons). The person who cannot free himself from his sinful nature. The person who has no power over sin. There is only one Mediator between this person and God: Jesus Christ.
Verse 6 Paul testifies to this one person, because there is no other way to come to reconciliation with God the Father. He is the Creator. Because of man's disobedience to God (the fall), man has voluntarily chosen against God. Each person individually has the choice to choose for or against God. Every person has a free choice to accept or reject that One Mediator. That is what Paul testifies to and testify to Timothy of this message. And to pass this message on to the next generation.
Verse 7 To this end Paul was appointed by Jesus himself as a Sermoner and apostle. This good message is THE TRUTH. With the special feature that Paul is primarily appointed as a proclaimer among the Gentiles. But also to teach the new Christian way of life. And every Christian also propagates and shows this new way of life in his or her daily life.
8. vers Hogyan és hol imádkozzunk?
We can pray everywhere (with the face on Jerusalem, according to Daniel). For the men applies with raised holy hands. In Ephesus it was not limited to the synagogue, but also happened in a large room at home. Is this the only attitude of praying with raised hands? No. Here are some examples: Standing (1 Sam. 1:26), Hands extended or raised (Exodus 9:29), With bent knees (Gen. 24:48).
Note the condition: there must be no wrath or contention in the heart, nor sin. Sin must first be confessed before the believer can pray (be holy).
Verses 9-10 Similarly, an important word. Paul continues with his prescription regarding women in public. That means that women were present in the public place and worshiped God there with the men.
Worthy clothing: not exuberant and attracting all the attention, but also not in poor clothing. In short, unobtrusive, without attracting the man's attention to their appearance or clothing. Look at verse 13 Eve is subordinate to Adam. A woman showing her breasts or wearing a mini skirt in the church irrevocably catches the attention of the men. The prayer meeting, the Bible study, and the church MUST be focused on God, not the woman diverting attention from God. And then do not speak that one appears before the Holy God.
Moses' face glowed so terribly when he came down from the mountain after he had spoken to God that the Israelites asked to cover his face. When God is such a radiant light, how can believers appear in their daily attire at the prayer meeting, Bible study, or in the church. Where is the dignified appearance of the woman (and the man)? Is that a release of their godliness?
In Israel the rule applies that the holy places may only be visited by women with the bosom, shoulders and knees covered.
Verses 11-13 Source: I & II Timothy from The Banner of Truth Trust, pages 109-110. Through these words and their parallel in 1 Cor. 14:33-35 may sound a trifle unfriendly, in reality they are the very opposite. In fact, they are expressive of a feeling of tender sympathy and basic understanding. They mean: let a woman not enter a sphere of activity for which by dint of her very creation she is not suited. Let not a bird try to dwell under water. Let not a fish try to live on land. Let not a woman yearn to exercise authority over a man by lecturing him in public worship. For the sake both of herself and of the spiritual welfare of the church such unholy tampering with divine authority is forbidden. In the service of the Word on the day of the Lord a woman should learn, not teach. She should be silent, remain calm (see 1 Thess. 4: 11 and 2 Thess, 3: 12). She should not cause her voice to be heard. Moreover, this learning in silence should not be with a rebellious attitude of heart but "with complete submissiveness" (2 Cor. 9: 13; Gal. 2:5; 1 Tim. 3:4). She should cheerfully range herself under God's law for her life. Her full spiritual equality with men as a sharer in all the blessings of salvation (Gal. 3:28: "there can be no man and female") does not imply any basic change in her nature as woman or in the corresponding task which she as a woman is called upon to perform. Let a woman remain a woman! Anything else Paul cannot permit. Paul cannot permit it because God's holy law does not permit it (1 Cor. 14:34). That holy law is his will as expressed in the Pentateuch, particularly in the story of woman's creation and of her fall (see especially Gen. 2: 18-25; 3: 16). Hence, to teach, that is, to Sermon in an official manner, and thus by means of the proclamation of the Word in public worship to exercise authority over a man, to dominate him, is wrong for a woman. She must not assume the role of a master. Verses 13-14. As already indicated, these directives regarding the woman's role in connection with public worship are based not on temporary ar con-temporary conditions or circumstances but on two facts that have meaning for all time, namely, the fact of creation and the fact of the entrance of sin. Accordingly, Paul writes: For Adam was formed first, then Eve, And it was not Adam who was deceived, but it was the woman who was indeed deceíved and fell into transgression.
In forming or moulding (cf. Rom. 9:20) the human pair, God first made Adam; afterward Eve. Not only that, but he made Eve [or the sake of Adam, to be his helper (Gen. 2:18-25), and his glory (1 Cor. 11:7-9). Neither is complete without the other (1 Cor. 11: 11). But in his sovereign wisdom God made the human pair in such a manner that it is natural for him to lead, for her to follow; for him to be aggressive, for her to be receptive: for him to invent, tor her to use the tools which he invents. The tendency to follow was embedded in Eve's very soul as she came forth from the hand of her Creator. Hence, it would not be right to reserve this order in connection with public worship. Why should a woman be encouraged to do things that are contrary to her nature? Her very body, far from preceding that of Adam in the order of creation, was taken out of Adam's body. Her very name - Ish-slia - was derived from his name - Ish (Gen. 2:23). It is when the woman recognizes this basic distinction and acts accordingly that she can be a blessing to the man, can exert a gracious yet very powerful and beneficent influence upon him, and can promote her own happiness, unto God's glory. Longfellow was right when he said: "As unto the bow the cord is, So unto the man is woman; Though she bends him she obeys him, Useless each without the other" Added to this fact of creation is that of the entrance of sin. Eve's fall occurred when she ignored her divinely ordained position. Instead of following she chose to lead. Instead of remaining submissive to God, she wanted to be "like God." She - not Adam - was indeed (or was completely) deceived or deluded". Eve "was indeed deceived," but Adam "was not deceived". Of course, this cannot be taken absolutely. It must mean something on this order: Adam was not deceived in the manner in which Eve was deceived. See Gen. 3:4-6. She listened directly to Satan; he did not. She sinned before he did. She was the leader. He was the follower. She led when she should have followed; that is, she led in the way of sin, when she should have followed in the path of righteousness. And so she felt into transgression, into the fatal stepping aside from the path of obedience. And now that which before was an unmixed blessing- namely, that Eve, by virtue of her creation, constantly followed Adam - is an unmixed blessing no longer; for now she who, by her sinful example, chose to rule him who at that moment was still her sinless husband, must obey the creature of her own designing, namely, her sinful husband. Hence, let none of her daughters follow her in reversing the divinely established order. Let none assume the role that was not intended for her. Let not the daughter of Eve teach, rule, lead, when the congregation gathers for worship. Let her learn, not teach; obey, not rule; follow, not lead. The end of source.
Let us realize that Paul is an apostle appointed by God and has God's authority (1 Cor. 14:34). First Adam was created by God, then from a rib of the man Adam, Eve was created. That is why the woman must be submissive to the man. That is God's will. The woman must not wish to take the place of the man. A fish is created to live in the water and not on land. Then it dies. A bird is created to fly in the air and not in the water (the river or the sea). The woman must know her place in creation as God desires. The woman must be taught in peace by the man. A woman leading a church Sermoning in the church with men present is a gross disgrace to the church. It is the job of men to bring and TEACH the Word of God. An explanation of the Word of God, explanation of the Bible text(s). Not a sermon with your own ego in the foreground, an extensive testimony what God has done in your life (that is allowed by exception). The woman may not have authority over the man, that is how God wants it. Why?
Verse 14 Eve is seduced by Satan, she has not resisted the half lie of Satan. First of all she should have been warned that an animal spoke to her. A new exceptional situation. God had been clear in His words: you will not eat of that fruit. But Satan, the serpent, twisted the words of God and told half a truth. The woman fell through the temptation, was weak. The woman did not consult her husband about whether or not to eat, she chose to decide for herself, thereby breaking "being one". She deliberately chose to make decisions alone and independently and no longer submissively to God and her husband. She chose to listen to an inferior animal and not to her Creator.
Adam made a CONSCIOUS food choice or not, he was AWARE disobedient and he ate. He is entirely responsible for the fall. He is not tempted, he made a conscious mistake.
Verse 15 What applies to men applies to women. When the man becomes obedient again and faithfully accepts Jesus Christ as Saviour and Lord, he will receive the removed (Holy) spirit again. The Holy Spirit who was removed at the fall of man. The same applies to women. She must remain in the faith, then God will open her womb, may she bear children. For both applies showing love to God and leading a holy life.
1 Timóteus 3:1-8 Milyen feltételeknek kell megfelelnie egy papnak, idősnek, diakónusnak


Verse 1 The saying is sure, see 1 Tim. 1 verse 1.
If any one aspires to the office of bishop, he desires a noble task. However, that person must be very aware of seven things:
- HE (male, a woman may not lead, see previous chapter) must have been called to this by the Lord Jesus Christ. After all, Jesus is the Head of His Body.
- Attacks of satan and demons who wish to overthrow the pastor. Consider adultery and theft of tenth, luxury house and car.
- It must be a aspire, because this task has great consequences for personal life and requires sacrifices (including from family and close family).
- Persecution by Jews and/or Gentiles, in our time by governments (as in Canada and Sweden), by Muslims, prohibition of prayer meetings.
- Contradiction through false teachings (abortion is allowed, same-sex marriages is allowed, sex before marriage is allowed). False teachings undermine the reliable Word, the Bible.
- Contradiction from church members, elders and deacons, who do not wish to recognize the authority of the pastor.
- It requires a lot of time. Or stay single if the man has received the gift of sexual self-control and has no sexual need. Or it takes a toll on the time the man can spend with his wife and children.
That is why there are strict conditions set by God, which Paul is going to give in the following verses. It is the responsibility of the church members to ensure that these conditions are by the candidate.
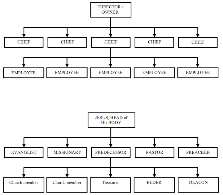
A company has a director or owner who manages the company, he is responsible. At a large company, he gives assignments to various chiefs, each of whom in turn is accountable to their superior. Under the supervisor are the employees who must perform the assigned work and who are accountable to their supervisor. If the commissioned work is not carried out properly, the company will run into problems which can lead to the end of the company.
The church is an enterprise. A small church only has a pastor. If the church grows there will be elders and deacons. The pastor (evangelist, missionary) receives his orders directly from the Lord Jesus Christ. Jesus is the Head and He divides each according to His place as He desires. Everyone in the church is answerable to the pastor or his leader (evangelist, missionary). The elders and deacons (or evangelist within the church) have to do what the pastor commands. If one does not agree with his decisions, one can only express the objection privately with the help of Bible texts. If the pastor sticks to his decision, then there is no choice but to leave the church. There must be order and respect for the person in charge in the church and on the mission field. If not, the church becomes a travesty to the outsider. In the case of proven serious sin (adultery, theft, etc.), the church has the right to dismiss the pastor.
Verses 2-7 The requirements set by God are clear. The believer concerned must meet the requirements both INSIDE within the congregation members and OUTSIDE before the outsiders of the church. The requirements for the office of bishop, pastor or eldest are:
- Above reproach is impeccable, unassailable. See Luke 2:25 and Job 1: 8 Enemies can make many accusations, but all these accusations must prove to be false and empty after a fair method of investigation has taken place.
- The husband of one wife. This does not mean that the office of bishop MUST be married. But for the married and the unmarried, an impeccable sexual life applies in the eyes of church members and outsiders of the church. No adultery, no same-sex sexual relationship, no paedophilia, no incest, sex with animals, etc.
The essence of this verse is undisputed morality, someone who is completely honest and loyal to his own wife.
The husband of one wife. This does not exclude remarriage in the event of the death of the partner, see 1 Tim 5:14, Rom. 7: 3. And "against" celibacy in hypocrisy, prohibiting marriage in later times (is this century the Catholic Church), see 1 Tim. 1-3.
The question remains as to in the case of divorce on the grounds that the woman has committed adultery. According to Jesus in Mat. 5:32 and 19: 9, the husband is free to remarry in the event that his wife has committed adultery and an official divorce (divorce letter) has taken place. It is up to the congregation and in prayer for the congregation members to place this officer after remarriage as a pastor, elder, deacon, or any managerial position. - Temperate, to control the emotions. Do not let yourself be overwhelmed by feeling. Stay with the mind. Do not surrender to abundance (luxury, excessive use). Live balanced, calm, controlled, caring and sensible. Examples are Ruth, Nehemiah, Ezra.
- Sensible is quiet, decent, moderate and balanced. Is not easy to throw out of the field.
- Dignified Civilized with good manners. Acts decent, correct, tidy, well-mannered and well-behaved.
- Hospitable: hosting acquaintances or strangers. Also prepare a meal at inconvenient moments. Example Abraham and Nahor who ordered the preparation of the meal. But that is not limited to the literal character of your own house. The hospitality here continues. Providing food, drink, clothing, shelter and education to widows, orphans and children in third world countries (through missions aimed at this purpose).
- An apt teacher. Have received the gift of teacher (1 Cor. 12:28) from the Holy Spirit. Without this gift, it is impossible to be a pastor. Which pastor without this gift can explain the Bible as the Holy Spirit wishes. The pastor or Bible study leader must be able to teach the Bible. Teaching must be done with patient and understanding when the church members do not understand it quickly. Jesus often used parabolas in His teaching. Teaching means being able to compare things from the Bible with examples from daily life. Teaching means having good Bible knowledge so that you can clarify words in their context through reference from the Bible. So that you can give examples from the Bible.
- No drunkard. The multiple use of alcoholic beverages. Getting drunk. It does not exclude moderate use. Paul advises Timothy no longer drink only water, but use a little wine for the sake of your stomach and your frequent ailments, 1 Tim. 5:23. But do this without giving offence to fellow believers. Best not in public, but in moderation in your own home. If you do not want to use alcohol at all, then that is good.
- Not violent: quickly angry or furious. Because of the smallest things already getting angry. Without self-control.
- Gentle: thoughtful, kind, gallant, courteous. Receive your guests with kindness. Staying friendly with the other person, while you yourself are in difficult circumstances.
- Not quarrelsome: do not proceed quickly to the fight. The desire to discuss matters diplomatically. Patient in discussing differences. Do not state your rights. Do not quickly proceed to a legal battle.
- No lover of money: do not wish to gather great wealth. Living a luxurious life. Prepared to meet needs and share the money (without getting into trouble yourself). Listening to what the Holy Spirit places on your heart. Use common sense, because satan is a good and smart deceiver. Do not listen to giving property if a church promises that God (Malachi) will richly bless you and you receive back the multiple, be SENSIBLE.
- He must manage his own household well. How can a man who has no control over his money, who does not manage to take care of his wife and children financially, take care of a church? A church is a big responsibility: the rent or mortgage of the building(s), gas, energy, water and telephone bills must be paid on time. The salary (s) of pastor, possible elders, deacons (who have a full-time or part-time position), evangelists, missionaries. Taxes and social benefits. All costs related to proper functioning, cleaning costs, materials, copyright, sound system, maintenance, insurance, etc. As already written, it is a company. Without good management of the company, the company will break down and fail. If the man is already unable to do all this in his own family, let alone do it in the church (a man can have a permanent job, the church has variable tenths and offerings). Conducting continues in the following
- Keeping his children submissive and respectful in every way. If the man does not know how to chastise his children, let alone being able to chastise a church member. Punishing is not beating the children. It is having conversations with the children and to help them understand why something is wrong/sinful. It is the respect by his children for father and mother. The children must be brought up in the Christian faith and practice the Christian values and norms. To have accepted Jesus Christ as a personal Saviour at adolescence or adulthood and to be baptized. If this is missing, how can we expect this result in the church? It is the love of the child that makes them obedient. It is the love for Christ of the church member that makes him/she obedient to the Lord Jesus Christ and the guidance of the Holy Spirit.
- He must not be a recent convert. Why? A newly converted does not have sufficient Bible knowledge, cannot give Biblical education, nor Bible study. Due to the lack of this, unable to resist satan and demons. A newly converted must first have fully proven to have left worldly life behind. First, all past sins must be confessed. Only by an adult believer, the fruits of the Holy Spirit (Gal. 5:22, James 3: 17-18) will be visible and be able to become deacons, elder, pastor, and other offices within the church. First, the apostle Paul received a three-year education through Christ Jesus Himself before Paul introduced himself to the other apostles and they allowed him to begin the mission (travels) with their permission.
- Moreover he must be well thought of by OUTSIDERS: Why? Non-members of the congregation and unbelievers must not be able to fault the daily life of the office holder. Outsiders often know more about the life of the office holder than the church members themselves. This is partly due to the contact of the office holder with the unbelieving outsiders (evangelism, his contacts with city officials, judges, lawyers, social officials). Cornelius although "disbeliever" was well known among the Jews (Acts 10:22).
Furthermore, the conditions as described in Titus 1:7
- Not quick-tempered. Quick-tempered: highly irritable, easily angry, and unattended in nature. It is logical that a candidate who is quick-tempered is unsuitable for holding a church office. For these tasks a calm person is needed, who knows how to control himself and who reacts in love even during attacks. Who, when a serious sin is detected, starts to talk calmly to the person concerned and offers help.
- Greedy for gain. The candidate must be known to do fair business. Honestly paying taxes. When loaning money, demands less than the interest of a bank, just to compensate for inflation. The temple vendors and money changers took advantage of the sinner to sell the sacrificial animals against usury and to exchange money in shikkels.
- Master of himself: calm and with consultation, someone who does not throw money. The candidate must have shown that he is smart with money. Looks where he pays the best price for the purchases. Not a person who makes purchases with the credit card. Do not buy the first store, but do research about price/quality ratio. In this way the church can be assured that the tithes and gifts are spent wisely.
- Upright: who is just, fair and correct. The penalty is in proportion to the crime committed. A chopping of a hand in a small theft is not in proportion. Just as with a frequent rape, a three-year sentence or community service is not proportionate to the crime committed. A serial killer justly receives the death penalty.
The correct redistribution of goods in society. Some finds it just that people who cannot save themselves have a hand over their heads by the government. Others find this very unjust, since one has to withhold a part of the income of others, which according to these persons amounts to theft. The Bible says in 2 Thes. 3:10 If any one will not work, let him not eat. It is upright to help poor people, BUT this should be temporary support so that the person can provide for themselves independently within three years. Permanent support for the rest of life is excluded (but not in the case that a person is unable to work due to disability). - Holy: religious in opinion and way of life, innocent, without cunning and deceit. Going to church twice a Sunday and living in the world during the week is a sign of negative holy behaviour. Holy is the outward appearance of religious life as the Pharisee prays on the corners of the street. Here the word holy is used in a positive sense, namely having a lively relationship with the Lord Jesus Christ and God the Father. A rich prayer life, rich Bible studies, an examination of the Bible and putting it into practice.
- Self-controlled: modest, quiet, modest, chaste. Subdued clothing is worn during a funeral. A pastor is wearing modest clothing during church sermons and does not appear in jeans or shorts. A priest in the Old Testament wore special clothing dedicated to God. The candidate leads a modest life, without excesses. Without going beyond a luxury life, luxury home or luxury car. Without going to expensive leisure parks with his family every week. Without having to eat excessive (junk food) and having a big belly. How many poor people are there in their own country or in the third world. A big belly indicates selfishness and that people do not care about others.
- Must hold firm to the sure word as taught, so that he may be able to give instruction in sound doctrine and also to confute those who contradict it. The candidate must have proven that he adheres to Biblical values and norms. That he respects the 10 Commandments and lives under the control of the Holy Spirit. The fruits of the Spirit (Galatians 5:22 and James 3: 17-18) must be clearly visible in his life.
A candidate who does not know how to admonish in love is unsuitable. The disobedient sinner must listen to the admonition and repent of the sinful way.
The candidate must annually read the Bible from Genesis to Revelation to be able to refute Biblical error.
So far for the sake of completeness, I would like to supplement the conditions mentioned here in Timothy with my personal insight.
- Love 1 Cor. 13:1 The person who wishes to work in the service of the Lord Jesus Christ must love the enemies. It cannot be for the gain of honour or prestige (as with the Pharisees and scribes) or for wealth. The work in the congregation is hard, especially if disciplinary action is required, a lot of love is needed. It must be a calling and be done with love.
- Responsibility Hebrews 13:17. The office holder is answerable to God. He must watch over what is happening in the church and he must account to God. The office is not a light-hearted task. Cannot shift the responsibility to the individual church member. That is why obedience is owed to the pastor, the elders, deacons, and congregation members must obey him. If one does not wish to obey him, it is better to appoint someone else.
- Prayer. Paul prayed day and night for all churches. Why? Because of the attacks of the powers of darkness to bring false teaching into the church. Because of the growth of church members from the milk food to the solid food, see Heb. 5: 11-14. Praying for sick members, the problems that a church member has in his or her personal life. Therefore, the candidate must have a daily prayer life of at least one hour a day. And able to lead prayer meetings.
- Leadership. The pastor must be able to lead the church. Initiative to evangelism, social projects, bazaar, etc. The church must be active and not passive. The church shall not be a (dull) place only on Sunday, but a living enterprise during the week. As a skilled captain, he must steer the ship, full of living members to Heaven.
- Able to listen. The candidate has to be a good listener. Listening and understanding when a person has a problem. It does not help when the candidate speaks beautiful Biblical texts and in linguas and does not let the person in need speak. Listening is also providing in the need. For example a single mother who needs social help or a food parcel, or medicines for her sick child. Providing help in case of a child adict. Listening is a basic skill of the candidate and to answer with real words of wisedom and pratical help.
Verses 8-13 The word deacon comes from the Greek diakonein which means SERVING. A deacon is therefore a believer who serves other people. Both men and women (see 1 Tim. 5:15, Acts 9:36, 16: 14-15) may perform this task. Due to the growth of the first church, the 12 apostles became so busy that they barely had time to Sermoning the gospel. That is why deacons were appointed to take care of social work with the care of the poor, such as widows and orphans. Their task was to raise funds for the poor, distribute this to the needy, take care of the communal meals and the holy supper, explain the gospel, collect the tithes and donations.
The requirements for the deacon:
- Not double-tongued The yes is YES and the no is NO. The deacon does not say one thing to one person and speaks something else to another person. Always gives the same explanation. The behaviour is consistent with the spoken words.
- Not addicted to much wine see verse 3.
- Not greedy for gain 1 Peter 5:2-3 Tend the flock of God that is your charge, not by constraint but willingly, not for shameful gain but eagerly, not as domineering over those in your charge but being examples to the flock. The task must be a calling, not because of to get (financially) better from it or to gain glamour. The tithes and gifts, the collection for projects must be done with a sincere heart and be spent without restraint on the work of the Lord Jesus Christ. The disciple Judas is the bad example, he was out of sight and he was a thief. Like Simon (Acts 8: 9-24), who is another bad example.
- The mystery of the faith with a clear conscience. The mystery of becoming free from sin through faith in Jesus and gaining eternal life, valid for both Jews and Gentiles. Explain this in all truth without any own interpretations and false teachings and additions (like the scribes and Pharisees). Completely based on the gospel as in the Old Testament and received by the 12 apostles of Jesus.
- Tested: the candidate's behaviour must have been proven in practice before he or she can be appointed. See Acts 6: 3 men who are well known, full of Spirit and wisdom. They had proven themselves in practice with their actions. That means that a deacon does not first get a trial period, NO, he has been noticed in the daily life for the actions and therefore he or she receives the appointment.
- Blameless on who no criticism can be considered, always impeccably dressed (no torn jeans, no shorts or mini-skirt in the church, clothing that attracts attention in the church), watching with great care or attention, no behaviour to which (un) believers can make comments. Behaviour that conflicts with Biblical values and norms.
- Their women (their husbands) likewise must be serious, no slanderers, but temperate, faithful in all things. It is clear that a woman (man) who discredits the partner does no good to the church. Must not damage any church members reputation, nor gossip. Must be sober and see everything in its context. Needs to be well known in the reliability and to be able to keep secrets what has been told in private.
- Be the husband of one wife (Wife of 1 husband) see verse 2.
- Let them manage their children and their households well; see verses 4-5.
- Full of Holy Spirit and wisdom (Acts 6:3) Without being full of the Holy Spirit and the wisdom that the Spirit gives, it is impossible to fulfill this task. It requires a lot of patience and love for fellow human beings. The Spirit gives much boldness (verse 13) to Sermon the gospel.
Verse 13 Who have performed GOOD service. You cannot perform this task properly without calling. There is a promise to the deacons who perform the task well: they gain a place of honour (in Heaven). Remember that it is the deacon's job to SERVE, not to administer like the eldest (of church projects, financial education, help with domestic problems, marriage, psychological help).
Verses 14-15 Paul writes these instructions to Timothy because he hopes to come soon, but his expectation is that it will take some time before he can come. Timothy should not wait to implement these instructions until the arrival of Paul, for he has been appointed by Paul, and with these instructions he has all authority.
The church of God is the house of God. There must be order and rules. Conditions who may serve as a servant of God. The foundation is the capacity of the building (the temple, the church, the leaders of the church). The pillars (the columns) are founded on this, they bear the weight of the roof that are the members of the church. THE foundation is Christ, the Word of Truth (1 Cor. 3:10-23).
Verse 16 The mystery of our religion is the head of the church: The Lord Jesus Christ. Him is all glory and honour.
He was manifested in the flesh. Jesus has left his place in Heaven and was born of the virgin Mary without sin as a human child. God Jesus has revealed Himself in human flesh.
Vindicated in the Spirit. Although the scribes and Pharisees rejected Jesus, the Holy Spirit descended in the form of a dove after the baptism of Jesus in the Jordan. The voice from heaven sounded: You are my Son, the beloved, in You I am well pleased. The resurrection from the dead fully proves the Sonship of God the Father. The proof that the Jewish scholars were wrong.
Seen by angels. The angels had announced the birth of Jesus to the shepherds in the field. The angels served Jesus after the temptations by satan. An angel appeared in the Garden of Gethsemane to assist Him. The angels desire to look into the event of Jesus (1 Peter 1:12).
Sermoned among the nations. The salvation of sinful people is no longer limited to the Jews and Israelites, the message of remission of sin applies to everyone, Jew, Israelite and Gentile. The mission given by Jesus is to proclaim the gospel to all ends of the world.
Believed on in the world. Through the proclamation of the 12 apostles, their successors, the current proclamation through television and the Internet, the gospel is available all over the world and is believed.
Taken up in glory. The conclusion of the above is the return, after the resurrection from the dead, to the original home of Jesus, Heaven. Now seated at the right hand of God the Father.
Let Timothy be aware of all this in his called task, which is explained in the next chapter.
1 Timóteus 4 Isten szolgáinak feladata, Timóteus feladata, hitmegtagadástól való óvakodás
Verses 1-2 This chapter is about apostasy, a warning expressly given to Paul by the Holy Spirit. In later times, indicates clearly our current time. Losing true faith: not maintaining Christian values and norms, freedom of gay marriages, tattooing, sex before marriage, mingling with spiritualism. Everything inspired by false spirits and evil spirits (satan and demons). False spirits who give false prophecies within the church, give false interpretations of Bible texts. False spirits, who declare that Jesus is not the Son of God, has never come in the flesh. That all religions have the same God. Undermining Creation by God with explanations through Big Bang and evolution theory. Hypocrisy of lies speakers. Satan spoke half a truth to Eve, but satan knew fully what he intended: to let man eat the forbidden fruit and following the death of the creature of God. He spoke to Eve to bring her to a higher level "equal to God," a temptation for Eve. While his purpose was the destruction of man. Presently the temptation that God blesses by giving high amounts to tithes and then God will bless richly. This is a temptation by satan, man has his own wealth in mind. Does not care for a total heart for the construction of the Kingdom of God, but has his own well-being in mind. The result is that God does not bless and the egoistic believer gets into (big) problems, in hunger and thirst in poverty. The result is that the believer blames God for not blessing and for the believer falling away from the faith and looking further into the world. And satan has achieved his goal that the believer looses faith. On the other hand, we see rich Christians living in the world with luxury houses, luxury cars, wild parties and freedom in sex. Nothing indicates a life as a Christian. They too are trapped in satan's net and they are lost.
Verse 3 We see the ban on marriage reflected in the Catholic Church which forbids marriage for priests and bishops. The result is sexual abuse of children and secret sex with the same sex. All deceive and satan's act against God.
We can think of the enjoyment of food as a vegetarian life. God has created all food to be used with THANKSGIVING. How many believers forget to thank God for their food and drink. But the opposite also applies, an abundant use of food, which leads to diseases. The abundant use of drink that leads to intoxication. That is also the responsibility of the believer. God has given common sense to the believer and must not be misled by satan to eat and drink abundantly, for it says here: it is received with thanksgiving.
It also refers to the emphasis on abundant fasting (abstinence from foods). In some churches, fasting is recommended for the smallest things. The purpose of fasting is to obtain a deeper relationship with God. This is not achieved by a monthly fasting or a 40-day fast to get certain things from God.
To be received with thanksgiving by those who believe and know the truth. The believer acknowledges that marriage is instituted by God. He acknowledges that the first sexual intercourse only takes place after marriage. He acknowledges that the sexual intercourse is established by God and uses it with thanksgiving in marriage with his or her own partner. He recognizes that God created the earth with all living animals, birds and fish, crops and fruits. Some of which serve as food for humans.
Verse 4 For everything created by God is good, and nothing is to be rejected. The forests and jungles provide the oxygen. The moon provides the ebb and flood, so that oxygen enters the water, so there is life in the seas and oceans. The clouds give rain so that crops give their wheat and grains, trees reproduce. The birds fly gracefully in the sky. All this to the enjoyment and well-being of people. However, humans are not grateful, destroying the jungles resulting in a lack of oxygen, ozone, powerful and more frequent hurricanes. Man is destroying his food sources and there is great environmental pollution and hunger. Man rejects God, his Creator, and no longer uses thanksgiving for everything which the Creator has created.
Verse 5 The believer has to eat and drink with thanksgiving and prayer. Then it will be for the good of the believer. Without thanksgiving and prayer that it comes from God, the believer can hardly expect that he or she will be blessed in life.
Verse 6 It is Timothy's job to teach the above to the congregation and to warn if they do not take to heart this message. How little is this nowadays taught in the churches. How little is the Word of God Sermoned and explained with warnings in the churches. They are more superficial sermons and testimonies than the Christian life is Sermoned. What demands has God for the Christian? Paul urges Timothy to Sermon in the church in words of faith and good doctrine. The good doctrine is the correct interpretation of the Old Testament (New Testament did not yet exist) and today the Gospel and the New Testament with all the norms of Christian life. A life under the control of the Holy Spirit, who is the power to keep God's commandments. The warning in the churches against yoga (and the error of practicing yoga in the church), against tattooing, against false teachings. The prayers in the churches that the government and judiciary respect God's commandments and laws. The error against communism and socialism. Look at Putin, the president from poor to one of the richest man in the world, while cutting pensions and many Russians living a miserable and poor life. Look at Cuba and Venezuela. It is a false teaching.
Good doctrine: Timothy can only remain a good pastor and teacher in the Word of God if he prays daily and studies the Word of God. If he neglects prayer and study, he opens himself to false teaching. He must ensure daily fulfillment with the Holy Spirit. He must follow Paul's teaching, which he has already received and the additions through the teaching of Paul's letters to the churches and to Timothy in person.
Verses 7-8 There was a lot of gossip (godless and silly myths) in daily life. Paul calls on Timothy to openly punish the church. See chapter 5.
Train yourself in godliness. Possibly Paul had in mind the gymnasium, where young athletes practiced sport such as running and wrestling. A training in the use of proper food, muscle training and to obtain the crown, see Good soldier for Jesus. Likewise, he must train himself through daily prayer and study of God's Word in order to be able to Sermon properly, to be able to withstand false teachings, to be resistant to deception by satan, to warn against wrong doctrines in the church. The training of the body is of little use, because the human body dies and gives only temporary results of health, strength and outer beauty. The exercise in the spiritual life (godliness) has eternal values, which implies a promise of forgiveness of sin and eternal life. Therefore train (note it is a daily training of hours) yourself in:
- In God's grace and power through the Holy Spirit.
- Everything that stands in the way of training was thrown away by the athlete. Abundant and unhealthy food and drink. The healthy food gives strength and endurance to the atlete. He avoids all unhealthy food and drink. So it ought to be in the life of the Christian, he or she must remove all sins in his or her life. Do not participate in the worldly things with abundance, pornography, watching violence and sex on television and the internet. All things that stands in the way of spiritual growth must be cleared out of the life of the believer. A good example for the children and other believers. Practicing and displaying Christian values and norms on a daily basis.
- The training was aimed at obtaining the first place, the honorary wreath. For example, the believer's life must be directed toward obtaining gold, silver, and precious rocks for Christ, see Building upon the foundation of Jesus. Do not settle for a second or last place, so your spiritual life turns out to be a burn of hay or straw when you appear before the judgment seat of Christ.
Verses 9-10 The saying is sure and worthy of full acceptance, it was given by Jesus Christ Himself. He is the Creator of everything that lives on earth. He died for the sin of man who wants to believe. He is the Only Way to eternal life in Heaven. This Sermoning deserves all attention and effort to study. This Word gives consolation and the reason to make an effort. This applies in particular to the believer if he or she wishes to lead a life to the honour and glory of God.
Who is the Saviour of all men. This is explained as no one would go to the lake of fire. That is a contradiction of the entire Biblical teaching. Yes, Jesus is the Saviour of all people, but the individual MUST accept God's offer of redemption. When a person has received a fine and another is willing to pay that fine, the offender must accept this offer. If not, the payment remains with the offender. If man refuses the offer of God that Jesus died for your sin, the punishment for sin remains on that man. People are personally responsible for that!
All Israelites were saved from Egypt. But many already died in the desert because of their rebellion. Only Joshua and Caleb entered the promised land, the rest stayed in the desert for 40 years and died of their unbelief and refusal to believe in the power of God.
Verse 11 Command and teach these things. It is not a non-committal message that the pastor or elder (presbyter) proclaims. It is a COMMAND. To accept a COMMAND to believe in Jesus Christ as Saviour for sin. COMMAND to accept Jesus Christ as LORD and to live under the control of the Holy Spirit. Not to grieve and extinguish the Holy Spirit. COMMAND not to live in the world but to leave the worldly living behind. A COMMAND to train in Bible knowledge. A COMMAND to study God's Word and praying daily. A COMMAND to train during a few hours a day. A COMMAND to live spiritually. A COMMAND for proclaiming the TRUTH and punishing every false teaching. A COMMAND to Sermon the gospel. A COMMAND to charity and love your neighbours as yourself.
Verse 12 The assumption is that Timothy came to faith during the first missionary journey of Paul (anno 51) at the age of 22-27 years. He had to grow into maturity of faith, earlier he could not be appointed. This letter was written around 63, making him around 34-39 years old, a young man at the time. Paul calls on Timothy not to let anyone despise him because of his young age. After all, he was appointed by God's elders and by Paul himself as God's representative and pastor. The youth and the elderly must respect him, and Timothy can especially earn through his testimony in his daily conduct in love, faith and in purity. Because there is NOTHING to criticize in his acts, he is an example of Christian life. Partly due to the personal conversations of apostate believers.
Verse 13 Public reading in the synagogue, the church, the domestic group at home of the Old Testament and the letters from Paul, the gospels of the apostles (the growth of the New Testament) to the congregation. All this for exhortation and education, especially against apostates and erroneous doctrine. At the time this letter was written, there were hardly any written documents. The book scrolls of the Torah were kept in the synagogue and people mainly dependent on the reading. Now in the persecuted countries, such as Russia and Muslim countries, people are also dependent on hearing and memorizing Bible texts. In the Western world, most people can buy a Bible and Bible commentaries. In many countries, the Bible and commentaries are available for free on the Internet. This latter group can never claim before the judgment seat of Christ that their pastor did not correctly teach or admonish them, because these believers have an obligation to read and study the Bible themselves. The Bible is self-sufficient to admonish the believer and to point out their sin, also through Bible study groups and commentaries on the Internet. It is the duty of these believers to conduct research on the Internet for explanation.
Verse 14 Paul gives Timothy a reminder (opinions are that he was somewhat subsided by the pressure in the church) or a reminder that he has received gifts from the Spirit (see also 2 Tim. 1: 6). Jesus and the 12 APOSTLES (but here they also speak of the elders) laid their hands on. The laying on of hands symbolizes a transfer of gifts from the giver to the recipient.
Personally, I am NOT an advocate of laying on hands and certainly not on the head. Nowadays there is a lot of transfer of sins (unknown sins that the hand layer has) and demons by the hand layer, which infects the person on which the hands are placed. My personal opinion is that people in the congregation abstain, also when blessings church offices and missionaries. Leave it at most with the hands on the shoulders.
Timothy is called upon to exercise these gifts vigorously. The gift of distinguishing these spirits between truth and falsehood. He must make full use of the gift of admonition, teaching and guidance. These were exceptional gifts entrusted to him (possibly in Lystra).
It is the Holy Spirit who hands out the gift of God. Once it has been given, it is the responsibility to make it work! It is not God's fault if the gifts of God no longer work! Every believer has a clear responsibility in this. Hold on to what you have so that no one takes your crown (Rev. 3:11). No matter how many years have passed, certain things that you have received from God can sink away during your life. God is able to make it alive again. But it is not without your permission. It is not about you! You are an employee of God and you have your own responsibility. You can no longer avoid it. Each of us will someday have to give an account of what has been entrusted to us. Zechariah was a prophet who was used by the Lord in a very special way. He received many visions to record and pass on. There was so much revelation and the prophet was so intensely involved that he became tired. Here is not a case of giving up or disappointment, but being so involved in the workings and revelations of the Spirit of God that the body became overwhelmed and had to be constantly raised during the revelations in order to see and receive the things of God. . Time and again we come across in the book of Zechariah: "And I opened my eyes."
Verse 15 Every ecclesiastical office holder must ensure throughout his life that he leads a powerful spiritual life which is visible to all unbelieving and believing outsiders. It must be clear to everyone that there is spiritual growth. Unbelieving outsiders in particular must be able to point to the example of Christian spiritual life. A clear intolerance towards governments and action groups (for example who are pro abortion and pro euthanasty) who violate God's laws and God's commandments including quotation of Bible texts. It must be a total dedication to the work of God.
Verse 16 There are not only the outsiders who test the office holder. It is the duty of every believer to test his or her spiritual state daily, weekly, and annually. What are the sins in life? Are people still fully committed to Jesus Christ? Do people still have the first love for Jesus? Are they fading? How much time do people spend every day to God, in prayers, in Bible reading? It is a supervision of your own persistence. By doing this, you continue in building with gold, silver and precious stones. By doing this you remain among the wise virgins and by your example outsiders and hearers will be saved.
1 Timóteus 5 Özvegyek, az egyház nőnemű tagjainak viselkedése
In the preceding chapters Paul has given rules to Timothy concerning the demands of the workers in the church and teaching in the church. In this chapter, Paul deals with the behaviour of church members, especially of female church members. It is Timothy's task to ensure the correct conduct of the church members. A distinction must be made according to age and gender. Paul teaches that Timothy must not tolerate sin in the church, that one may get away, on the other hand the reproof and reprimand must be done in all love.
Verses 1-2 Do not get angry with an old man, even though you can expect wisdom and adult behaviour from an old man, admonish him like a father admonishes his child.
Admonish the young brothers, who are still children in the faith, and still drink spiritual milk, as brothers, be patient and bring them from the milk to solid food.
Old women like a mother admonishes and chastises her child. Timothy must respectfully reprove the old women in case of sin like an adult son who rightly reproves his mother, with all humility, wisdom and sincerity of heart.
Reprimand young women as you would reprove your own sister. In all purity relates to respecting God's laws and norms and not limited to sexual purity. No doubt it relates to the purity of waiting for the sexual intercourse until the woman is married. But the spiritual life is the maintenance of the prescriptions given in the Bible. The rules apply to both the young unmarried girls and the young married women.
Verse 3 In Paul's time, but now also in some countries, there were/are no social provisions. Some old widows were no longer able to work and to earn a living. It was the task of the church to provide for this need if this widow had no children or grandchildren. But we can also think of women who had been abandoned by their husbands. In Greek, the word means death, robbed.
Verse 4 However, if the widow has children or grandchildren, it is up to them to take care of their mother/grandmother. Then the church cannot be burdened with this. The burden must be shared fairly. The children have received care and support during their upbringing, upon the death of (or abandoned by) the father, this task passes in all love to the (grand) children. See John 19: 26-27 how Jesus at the cross hands over the care task of his mother (probably Joseph had already died) to the beloved disciple.
Verse 5 The true widow (verse 3) is she who has no (grand) child or children. She has no place to go. Her only refuge is God. Her day's work is to bring the church (members) to God in supplications and prayers. Both during the day and at night (her sleepless hours). Through this work, she is a caring mother, who fights for her children (pastor, brothers and sisters) in prayer against the powers of darkness. She ensures the spiritual well-being of the church in all sound doctrine. That is why she deserves to be met. She earns her wages through her prayers.
That is why we can state that an unemployed or disabled person can earn support through work or prayers for the church. 2 Thes. 3:10 applies: If any one will not work, let him not eat.
Verse 6 However, the widow who leads a loose life is not required by the church. Self-indulgent life is an outward pious life, which moves her lips during prayer and evokes emotional hallelujah. It is outward appearance, she goes to church on Sunday, but during the week she has no respect for God's commandments. It is like the seed that has fallen between the thorns (Matthew 13: 7,22). Her spiritual life is dead.
Verse 7 A strange place for this verse, for the commandment: Command this and perform them impeccably, applies to the total of this chapter (this entire letter).
Verse 8 For his relatives. Who are his relatives? That may be her close relatives, including cousins, uncles and aunts, including her friends and acquaintances. But if she does not even take care of her housemates, those who live in her house, she has denied her faith. If not, then she is worse than an unbeliever! Many unbelievers care for their immediate relatives, even though they have never heard the commandment of Jesus, but they do from a loving heart. Most unbelievers have never heard of Jesus' command: Love your neighbour as yourself. However, the church member has read this commandment in the Bible or heard in the church. The believer who leaves the care is already a mockery for the unbeliever: see how that believer deals with his family.
Verse 9 We must see this verse in the light of that time. Although hardly anything is known about the average expectancy life in the times of Jesus. The opinions vary widely. From 30 to 70 years old. Since the name of Joseph was not mentioned as his being present at the crucifixion of Jesus and Jesus said care for my mother Mary, it is assumed that Joseph had already died. According to stories, Joseph was already 30 years old at the birth of Jesus, so 30 + 33 years (age of Jesus at the Cross) is 63 years. But that makes this verse unlikely at an age expectation of 60 years. In the Western world it is now possible to work at the age of 60 and the retirement age is 65 and governments are even shifting it to 70. This verse is about the support of the widow by the church. During her life, she must have shown to be faithful to one man. See John 4:15-18 You are right in saying, 'I have no husband'; for you have had five husbands, and he whom you now have is not your husband. So in remarriage after the husband died, loyal to one man.
I have no interpretation for this verse in our present time and western world. The age expectation in third world countries is low. So every church will have to determine the rules for support on the spot. Partly on the basis of verse 10.
Verse 10 The following rules apply to support by the widow of the church (although it can be deduced from verse 11 that this is about the appointment of a church office):
- She must be well attested for her good deeds. Everyone who has a function in the church must have a good reputation. Church members and outsiders outside the church should not criticize the way of life of someone who has a function in the church. This also applies to church members who are supported by the church. The church that maintains a thief or murderer is a bad example. Good works are those that come from loving the neighbour.
- As one who has brought up children. That can be both own (grand) children and adopted children or have worked with children (in a boarding school). She must have experience in giving good advice and a good example in Christian education. See 1 Tim. 3:4.
- Shown hospitality. See 1 Tim. 3:2, 1 Kings 17:9-24, 2 Kings 4:8-10, Acts 16:15.
- Washed the feet of the saints. In the days of Jesus, it was customary to wash the feet when invited to have a meal, see Luke 7:36-38. On dusty roads of Palestine, someone wearing sandals soon got dirty feet. It was therefore hospitable to wash the feet of a visitor with cool water. But there was no one in the house of the Pharisee who washed Jesus' feet. The Pharisee had invited Jesus to dinner, but had not washed the feet as usually, while the sinner washed the feet of Jesus.
- Relieved the afflicted. There was persecution of Christians in the time of Paul. Even now people are prosecuted in countries. The rapes (Germany, India, Pakistan) and the murders by terrorist Islamites.
- Devoted herself to doing good in every way. Personal good work done in word and deed. But it can also be through financial support and prayer support.
Verses 11-12 Refuse to enrol younger widows. Old widows have gained experience to fill the church office. They have no or less sexual needs, so that they can devote themselves full-time to the task for Christ. Young widows still have sexual appetites and possibly a wish to have children. In that case, reject them. Their sentences are focused on having a man and not on serving the Lord full time and the first love for the Lord. Their love applies more to her own husband and children. In her ecclesiastical work, her attention may be focused on finding a future husband within the church. Her attention is divided and with that she leaves a condemnation. The apostle has no objection to a new marriage (verse 14), but then let her not hold a church office but be dedicated to her family.
Verse 13 The second reason why young widows must be rejected is that they are going to visit people with all kinds of gossip. What they hear in one house, they tell in another house. Of course this does not apply to all young widows. Paul is referring to a possibility. Lack of occupation because they have nothing else to do. In our current time in the western world that is hardly the case. Many are looking for a job and have their own work.
Verse 14 So what does the apostle Paul want? He wants them to get married and start their families with children. This makes it clear that he was not opposed to a second marriage if the man had died. At the time of creation, God had clearly said that man must reproduce. The only person who can give birth to children is the woman, but fertilization by the man is necessary. Some men are called by God and they have no sexual needs. But the majority of men have their sexual desires and it is good to marry. Also those who desire the ministry, it is good to be married. How can one advise on marital problems when one is not married? A married man can more easily resist temptation (if his own marriage is good and his desires are satisfied). Never a man who holds the religious office may visit a woman alone. Leave this to the female deacons.
It is clear that Paul aims at the welfare of both the church and the young widows. With gossip the church suffers damage, but also the person herself.
Verse 15 Because of their sexual needs and/or slander, some young widows have already succumbed. They may have had sex outside of marriage and have fallen prey to the temptations (such as Eve) by satan. Strayed to sin, they have become defamation inside and outside the church.
Verse 16 See Acts 16:15 Lydia had a big house, she helped others. Accepted people in her house, provided work, helped people financially. That is the good example and also relieved the church.
Verse 17 Apparently, in addition to the pastor, there were also elders who Sermon in the church. In the time of Paul there were already elders who taught the Bible, that is Bible studies. It is logical that these elders deserve double honour. They give their time to sermons and education. The question arises was this against payment? The interpretation of the Greek word honour is different. The word honour does not directly relate to honorarium, but more in the sense of honour, dignity, esteem and lordship. But it makes sense that when an elder has a full day and a week's task in Sermoning and teaching, he cannot do this for free and needs to receive a salary.
Verse 18 You shall not muzzle an ox when it is treading out the grain, comes from the regulations in Deuteronomy 25:4. Paul makes an equivalent quotation in 1 Cor. 9:7-12. It would be cruel to muzzle an ox and not let it eat the grain that is released during threshing. It is hard labour for the ox, so the animal has every right to eat during the labour. When God is already concerned about the threshing ox, how much more does a worker in the Kingdom of God have a right to payment? A sermon or Bible study (education) requires hours of preparation and research. The Sermoner or the one who teaches the Bible and takes his task seriously will prepare it well and watch out for false teaching. They are fully entitled to payment for their work. While others prepare a sermon or study within 5-15 minutes and hardly explain God's Word and make the Sermoning or study practical for daily application. Some have a commercial full-time job to earn money for their living and support of their family and have no time for preparation. That the church does not pay them a salary to prepare the study or sermon (gives insufficeint tithe), is a shame. On the other hand, Paul had a full-time job as a tent maker, and spent evenings on Sermoning and Biblical teaching. It is the responsibility of the congregation members to pay tribute to their pastor and elders and to pay a salary according to the time they spend preparing and properly teaching.
Verse 19 Compare the teaching in Deut. 17: 6 on the statement of two or three witnesses, the matter is certain. And not on the testimony of one witness. The testimony of the two or three MUST BE FULLY IN CONFORMITY. An indictment of a pastor, elders or deacon may only be processed if (orally) the indictment matches. The complaint must be seriously INVESTIGATED. Upon confirmation, the person involved must be removed from office with discipline. If the investigation shows that the accusation is false, the accusers must openly apologize in the church. Then no damage may be suffered to the false accused.
Verse 20 Pastors and those who hold ecclesiastical office may not be spared of a confirmed charge. Their sin must be revealed openly in the church. With the sin of a church member, it is first a private conversation. If the church member refuses to convert, the conversation with the elders (church council) follows. If the church member persists in sin, then the revelation in the church follows. See Mat. 18: 15-17, here too the confirmation by two or three witnesses and investigation applies.
Those who live in sin, we can think of adultery, drunkenness, violence against women and children, sex before marriage, cohabitation, drug use. In short, a persistence of sinful life, the non-respect of God's commandments and norms.
Verse 21 Here is a sharp order from Paul to Timothy, but in fact to anyone who holds a church office. He who holds a church ministry must be well aware that he or she is in the service of the Lord Jesus Christ, see Hebrews 13:17.
Obey your leaders and submit to them; for they are keeping watch over your souls, as men who will have to give account..
There must not have been any prejudice or bias. There must not be any conflicts of interest. Everything must be assessed objectively. With the condemnation of Jesus, the dominant position of the high priest Caiaphas was clearly at stake, see Matthew 26, he was absolutely not free from bias.
Of the elect angels, those are the angels of God. They are witnesses, they see everything that the worker does and does not do. They report everything what the believer and ministry workers do. However, God the Father and Christ Jesus can also read the thoughts and the reasons why they do something. The believer can never be falsely accused before the judgment seat of Christ. Because the testimony is from God the Father, Christ Jesus and from at least one angel, possibly from several angels. Those are two or three witnesses to which the case is established.
Verse 22 This order mainly refers to the solemn attitude of the hands in the ordination of elders and deacons. The idea is that Timothy will not be hasty in such an important act as appointing people to the ministry. He should take the time to give an honest judgment about their piety; he must have sufficient proof of their qualifications. He should not immediately present a man to the ministry because he has shown mercy, or with zeal, or because he has found himself qualified for the job.
Nor participate in another man's sins. This must be explained to put someone's hands on (the head). The meaning is that Timothy would not become a partaker of other people's sins. Hand imposition is a transfer of gifts (from the hand trailer to the other, but also whose hands are placed on towards the hand trailer). Hence the importance of caution when laying on hands. But although Paul undoubtedly meant that this should be applied primarily to the ordination to ministry, he gave it a general character. We may not share in the sins of others in any way. One simply does not know the hidden sin, or sometimes the secret worship of demons, the hidden past of a person.
John CalvinDo not be hasty in the laying on of hands. There is no doubt that Paul intended to protect Timothy from harm and to avoid many complaints, which are constantly up against the divine ministers of Christ, who refuse to meet someone's ambitious requests. Some accuse them of being serious; others of envy; and some cried out that they are cruel because they do not immediately receive those who boast of having many spiritual gifts. We experience this abundantly today. Paul therefore urges Timothy not to put aside caution and not to be overwhelmed by inappropriate feelings; not that Timothy needed such a warning, but to limit by his authority those who would otherwise have harassed Timothy.
First, the imposition of hands means transfer, that is, the sign is placed before a certain thing; for he forbids that he too easily receives someone who has not been fully assessed. There are some who, because of a desire for novelty, want to receive a person in the ministerial office who is hardly known once he has given one or two exhibitions that are considered good. It is the duty of a wise and thoughtful bishop to resist this disturbing feeling, just as Paul is asking Timothy to do this here.
Nor participate in another man's sins. It means that someone who agrees with an illegal ordination is involved in the same debt as the main players therein. However, some explain it this way: if he recognizes unworthy people, no matter what mistakes they make later, he gets the blame or part of the blame. "But I think this is a simpler picture:" Although others hurry to participate so quickly, do not participate with them so that you do not share their guilt. "Even if our judgment is good, it often happens that we are driven by the folly and lightness of others".
Today, some churches think far too lightly about the laying on hands. Personally, I am not in favour of the laying on hands, and certainly not at the prayer of any person or believer in the church, nor at the expulsion of demons. In Brazil I often see the laying on hands by an invited pastor (who often speaks in tongues) who invites people to come forward and lay hands on during prayer. One does not know the invitee, knows nothing about his (and often also her, while Paul has forbidden female pastorship as a commandment from God), past and (secret) sins. Known are the transfers, in all countries of the world, of the hand-trailer of demons, homosexualism, addiction to alcohol or drugs, violence, etc.
My laying on hands is limited solely to my wife and children. Only when the Holy Spirit explicitly commands me to lay my hands on, do I do this, and then with prayer of protection through the blood of Jesus Christ. I myself do not allow someone to lay hands on myself, my wife and children (in rare cases on my shoulders if I know the other person thoroughly).
Verse 23 Timothy had gone in the habit of not drinking wine, so that nobody could accuse him. However, drinking water is far from safe in the Eastern countries. Some churches are absolutely against the use of any alcohol. The wine at the Holy Supper is replaced by grape juice. I myself have no problem with that, there may be people in the church who have an alcoholic past, and even this little bit of wine can bring them back to alcohol addiction. Certainly when the Holy Supper is held weekly.
Refrains from the use of alcohol when it is harmful to the environment. Here Paul advises Timothy to use a little wine because only drinking water was bad for his health. Therefore it was a medical advice to promote his health. In other letters, Paul speaks about moderate wine use, given the water quality in the East that was not unusual advice. Some argues that it was not wine, but grape juice. Unlikely because grape juice will ferment quickly in the East due to the heat.
Verse 24 Returning to the appointment of believers in the ministry. The sins are clearly visible to everyone inside and outside the church. Both sins relating to God's laws and the laws of the government. Think of theft, adultery, driving through a red light, envy, debauchery, and malicious speech. But the sins of others appear later. These sins which happen in secret, secrets worship of demons, reading horoscope, practicing Pilates, yoga, acupuncture, sorcery, sexual sins.
Verse 25 The good deeds are conspicuous, a life fully under the control of the Holy Spirit so that the fruits of the Spirit are clearly visible to both people in the church and outside.
Timothy (the church) must be very careful when appointing believers to the ministry. Not at first glance, but only after a careful investigation of the life of the person concerned. That is the essence of Paul's message to Timothy.
1 Timoteüs 6 A szóbeli élet veszélyei
Verse 1 Let all who are under the yoke of slavery. In Rome alone, a third of the population belonged to the slave class. It was true slavery. The slaves were treated like an ox with a yoke. These persons had become slaves by a. Prisoners of war, b. debts, c. conviction, d. abduction, e. sold by the parents, f. born of slave parents. Roman law did not feel sorry for the slave if the owner treated him cruelly. Even a branding on the forehead was allowed on slaves who had once run away. Some slaves obtained their freedom through the testament of the deceased owner.
With the increase in Christianity, problems began. No wonder Paul gives instructions to the slave and his master in various letters. The core is damage to the slave (slave girl) and his (her) master. In Christ the slave must remain submissive to his master and perform his work as if he were doing it for Christ. The owner had to remember that he must be accountable for the judgment seat of Christ for his treatment of his slaves. He himself, after all, was a slave to Christ. The outside world had to clearly see in his treatment of the slave that he had come to faith in Jesus Christ through a good treatment and with respect for the slave. The slave had to show respect for his master, just as he would respect Christ. All this because the outside world and unbelievers could not comment on their behaviour and the name of God would suffer damage. After all, there is no distinction of persons with God. Both are completely equal for God. So God would not spare the unwilling, unfair and lazy slave. Just as little as the owner who gave his slave a bad treatment.
Verse 2 In the case of a slave and a master who both had come to believe, the Christian slave might think: If my master were really a Christian, why did he keep me as a slave? His religion does not mean too much. How can we sit side by side as equals in the church while I am an inferior in his house? This could lead to all kinds of difficulties. That is why Paul gives a unique solution: If the slave is in the privileged position of having a Christian owner, let him perform exceptional service (strive to do so), for they are brothers in Christ. His wages, how he performed his service, will appear before the judgment seat of Christ.
Verse 2b Again Paul repeats his instructions: TEACH AND URGE these duties of the above, do not tolerate deviation in the church, these institutions are given by God. It is not without obligation. This is God's Will for the Christian who wants to serve his/her Lord Jesus Christ. This MUST BE TEACHED and learned in the church. This is a reminder to your address as a pastor, and applies to all elders, deacons, and believers in the church.
Verses 3-5 Paul had gained sufficient experience in his Sermoning in the various cities about the error teaching and resistance to his Sermoning and which teaching was given to him by Christ Jesus. Paul tells Timothy not to give in to this and to act hard. Why? The doctrine of Christ Jesus must remain pure, not proclaim other doctrine. How are different teachings not proclaimed in various churches today: This part of the Bible should not be taken literally, but spiritually. Jesus did not die at the Cross. Jesus was not the Son of God. Puffed up and he knows nothing: in the original text it does not have that meaning (while people have no knowledge nor understanding of Hebrew, Aramaic and Greek). There is a weakness for disputes and hair-splitting: in the church there is no discipline, sins are tolerated (intoxication, cohabitation, sex before marriage, same-sex marriages). Jealousy, envy, malicious talk, defamation among members of the congregation, it is all tolerated within the congregation without punishment and discipline or denial of access to the church.
On the other hand, the hair splitters who have lost the healthy doctrine. The Pharisees and scribes with their interpretation and additions to the law of Moses, the plucking of the ears on the Sabbath, the washing of hands before eating. The absolute prohibition on working on Sundays, but police, doctors and nurses are needed on Sundays. A pastor who Sermones also works on Sundays. If you become strict, you may not walk to church (drive to church in the past) or even cook food. In Israel no food is cooked on the Sabbath, it is prepared in advance and remains heated on the fire.
Because of all the hustle and bustle, people lose track. People no longer have healthy doctrine. Man is a sinner, but Jesus has given the Holy Spirit so that the believer no longer sins. While the believer remains a sinner, he continues to sin and is released from sin only after receiving the impeccable body at the first Coming of Christ (Rapture of the Church). People lose clear thinking.
Since they consider godliness to have great gain. The believers who put spiritual gifts first. While the gifts of the Holy Spirit are aimed at teaching and building the church from milk to solid food (spiritual maturity), Sermoning the Gospel (speaking in tongues, proclaiming the Gospel in another language, which the believer did not learn). It is not the outer godliness gain that is like the hay and straw which burn, but the godliness that is useful to the Kingdom of God provides the gain: gold, silver, and precious rock.
Verses 6-7 The true believers have in mind the promotion of the Gospel, his or her spiritual growth, the spiritual growth of church members. Not the wealth that the world offers in beautiful houses, fast cars, sexual pleasure, wild parties. That pleasure is only a temporary pleasure during a lifetime. This can be long (70 years?), but also short in the case of death at a young age (20-50 years?). None of this possession on earth, the believer, man can take to Heaven. Everything stays behind and even disappears on earth during the Great Tribulation that is imminent. One can work hard on earth, earn a lot of money, gain a lot of honour and prestige as a director or football player. But none of this goes to Heaven. There, each individual is judged by God without distinction to persons.
Look at what Job says in Job 1:21 "Naked I came from my mother's womb, and naked shall I return". Man was born with nothing into the world. Of all the wealth that Job had acquired during his life on earth, he was unable to take anything with him after his death.
Verse 8 Man and believer must be (enough) content with livelihood (food, drink and clothing) and shelter, having a roof over their heads. Content with what is needed for a normal healthy life. Without an abundance of food that leads to all kinds of diseases such as diabetes, cancer, cardiovascular disease, obesity. Look at Jesus who slept in the open air and with his head on a stone. Paul did not have a permanent home, was a constant guest with a fellow believer. Travelled from one place to the other. But one may be content with a (proper) home that only offers space to one's own family members.
Verse 9 The Lord Jesus (Paul) does not condemn the wish to be rich. But rich people fall into temptation quickly. Wishing to be even richer and no longer caring about the neighbour. Wealth is not used to grow the Kingdom of God, care for the poor, mission, and evangelism. The money is used for greater wealth, more money, an even larger car, a luxury villa with many rooms and a luxurious kitchen. Visit to luxury restaurants, grandiose parties.
Watch the growth: wishes, falling into temptation, into a snare, many senseless and hurtful desires, with the end result men plunge into ruin and destruction.
Verse 10 The believer who wants riches, the pastor who wants to have great honour and respect or name, they lose their faith. They sink away from faith and their destruction is in the lake of fire. The root is their selfishness, the desire to have glory for themselves. The exploitation of the slave by the owner. The rich person with a large herd, who steals the poor's only sheep. The rich man who does not even let Lazarus eat from the crumbs of his tables.
Or the rich millionaire in New York who committed suicide. A letter was found in his pocket: I have built up great wealth, but I can no longer cope with loneliness and boredom. As an employee I was happy. Now that I have millions, I am constantly unhappy and prefer death. What a sorrow.
Verses 11-12 But as for you, man of God, relates to Timothy. But this letter is addressed to all workers in the congregation: pastor, elders, deacon, missionary, evangelist, anyone standing in the service of the Lord Jesus Christ. Valid for every believer in principle.
Shun all these worldly things in verses 3-10. On the other hand, hunt for:
- Righteousness. The state of the heart and mind that is in harmony with God's Will, laws and norms. The will to be a follower of Jesus and to show the behaviour of the life of Jesus.
- Godliness. The fruits of the Holy Spirit are visible in daily life.
- Faith. An active trust in God and Jesus that they will live up to their words. Putting your words into active deeds.
- Love, see 1 Corinthians 13.
- Steadfastness and gentleness. Persevere despite the attacks by church members and outsiders. Despite all persecutions by Jews and Gentiles. Despite all the torture, flogging and prison. Under these circumstances, to remain gentle with love to teach, correct, and intercede for enemies.
- Fight the good fight of the faith. It is a struggle to keep the faith. The seed is sown, but a part falls on the road, a part falls on the rocks, a part between the thorns and only (a fourth part) falls on the good soil and bears fruit. Paul calls to fight the good fight like a runner or wrestler. And not to lose faith during life and to loose salvation at the end of life. It is not easy to stay in the faith in a world of temptation of satan, false teachings, communist and social education in schools and universities. False doctrine and "healing" by psychologists and psychiatrists.
- Take hold of the eternal life. Do not fall into false teaching, lust for the worldly, but if you hold faith in Jesus Christ in true doctrine, you will attain eternal life in heaven.
- Made the good confession. The teaching of pure doctrine as given in the Old Testament, the gospels, the letters of Paul. But today also a pure explanation of Revelation. But also putting it into practice and showing in the daily walk of life.
Verses 13-14 Despite all the resistance against Timothy, do not be concerned, persist in your Sermoning, the teaching and commandments that I have ordered you (also in this letter), do not be afraid of (loosing) your life. Jesus also bore witness to the priests, high priest, Pharisees, and scribes, and continued to persevere with Pontius Pilate, knowing that this would lead to His death at the Cross.
Paul gives this commandment to Timothy (but in fact to every believer) without fear, to follow in truth and impeccably and to accomplish to the Coming of our Lord Jesus Christ. In the first place for today's Christians to the First Return in the air to take up the Church. Secondly, to persevere in the Great Tribulation for those left behind until the Second Coming of Jesus when all nations on earth will see Him.
Verses 15-16 First the believers who are full of the Holy Spirit (the five wise virgins) will be taken to Heaven at the First Return of Christ in the Air (and invisible to the nations on earth). These are the blessed ones. He, Jesus Christ, gives eternal life in a sinless body. At the Second Return, Christ will return to earth with these blessed ones and all nations will see Him. He is the King of kings. Every believer will reign with Jesus, the King, as king/vicereine. He is the Lord of lords. He has all power (Lord). He is immortal and gives immortality to anyone who believes in Him as Saviour from sin and death. Now Jesus lives in Heaven, seated at his right hand to the God, the Father. The Father is an inaccessible light that no one can see. No one can look directly into the sun without becoming blind. Even Moses has only seen the shadow of God.
Verses 17-19 Those who obtain eternal life in Heaven, they are truly rich. This in contrast to being rich here in today's temporary and limited life. Paul commands Timothy to point this out to the rich. The rich now on earth must use their riches for the Kingdom of God, the mission, the proclamation of the Gospel, the need of the poor, orphans and widows, the need in the third world. In itself, wealth is not a problem, but it turns into gigantic problems (the youth rich) when this person does not use it fully to serve God and the Lord Jesus Christ. They set their hope in the uncertain riches (tomorrow everything can change, change into (incurable) illness, accident, disability, death, the misery and destruction in the Great Tribulation). The believer with wealth must be rich in good works, liberal (not greedy) and generous to the good works. In that case, his future will also be assured with God.
Verses 20-21 Timothy was entrusted with the reliable Word of God on Paul's mission journeys. Under no circumstances, he was allowed to let go of all this and allow himself to be fooled by the false teachers in Ephesus, who produce hollow sounds, godless chatter and contradictions leading to no eternal life. These false teachers have lost track with their myths and rumoured without knowledge.